The Business Activities Cycles
During the MSIS program
During your time in the MSIS program you will participate in various business activities that make up the business cycles found in SAP. It is key that you understand how these activities build into the overall cycles so you can better understand the ERP system and how it works.
Learning Outcome
-
Being able to define what a business cycle is and its significance in the companies’ operations
-
Being able to explain the purchase cycle and revenue cycle in detail.
-
Being able to identify the document flow in the purchase and revenue cycles (There are 8 document in total).
-
Being able to describe what the production cycle, HR cycle, and accounting cycle do.
-
Being confident in explaining what MRP is and make examples of how it can be used in a manufacturing company in the real life.
What is Business Cycle?
Prof. Joshua Dennis from Indiana University Bloomington: “The business cycles begin with capturing data/information about a transaction. They end with information output, such as a financial statement or payment (similar to a system). Similar transactions are grouped together to form a business cycles....”Business Cycles give us a framework for gathering and documenting business requirements or “business rules”There are 5 major Business Cycles:
- Procurement cycle (Expense, Purchasing, Procure to Pay)
- Revenue cycle (Sales, Order to Cash)
- Production cycle (Manufacturing or Operations)
- Human Resources / Payroll cycle
- Accounting Cycle
Throughout this module we will focus primarily on both the Procurement Cycle and the Revenue Cycle. However, if you wish to learn more about the remaining three cycles there are plenty of helpful online resources that you may rely on. If you have any questions, please reach out to the MSIS faculty as they will be happy to discuss these cycles or answer any outstanding questions.
Major Concepts
Procurement Cycle (Procure-to-Pay)
Read about the Procurement Cycle:
Procurement Cycle (The Telegraph)
Procurement Management Process - The 2020 Guide (Kissflow)
Image Source1
After reading the above articles, you should find that there are many important documents that are involved in the procurement cycle. It would be most beneficial if you are able to understand those documents and how they are used within an organization. Those documents are as follows:
- Purchase Order: prepared by the buyer when ordering goods or services
- Goods Receipt: prepared by the buyer when taking physical possession of goods
- Invoice / Bill: prepared by the seller and sent to the buyer
- Check (Payment): Prepared by the buyer and given to the seller, usually accompanied by a remittance advice to seller knows where to apply the payment
Note: You are encouraged to look online for examples of the above documents
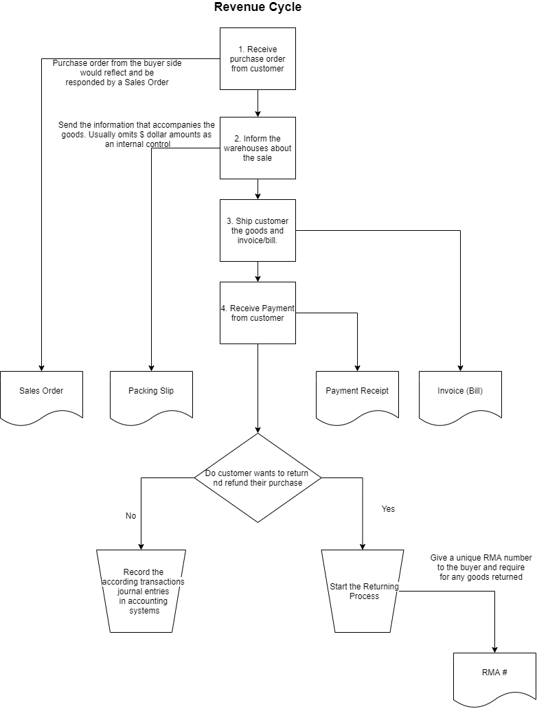
Sales Cycle (Order-to-Cash)
The sales cycle is the process occurred as companies sell products to customers. It begins when a Purchase Order (P.O.) is received from the buyers, and it ends once the Accounting Dept. has closed the transaction.
Below are two more detailed websites explaining the stages and documents that are involved; It is important that you pay attention to each step as they would generate documents that are essential for organizations:
Step by Step: What you Should Know About the Order-to-Cash Process (Salesforce)
A Walk Through The Order To Cash (O2C) Cycle from PurchaseControl. PurchaseControl created a SaaS-based cloud spend management system for many businesses to help with controls over their financial operations.

Image Source2
The following documents are generated within the sales cycle:
- Sales Order: typically a reflection of (and response to) the Purchase Order on the seller side when buyer sends over a purchase order.
- Packing Slip: Prepared by the seller and transfer internally accompanies the goods and usually omits $ dollar amount as an internal control measure (pause a second to think here: why does packing slip omit the dollar amount? Do some research!)
- Invoice (Bill): Prepared by the seller and sent to the buyer
- Payment Receipt: produced by the seller upon receiving payment from buyer and/or may be reported on a monthly statement of account.
Note: You are encouraged to look online for examples of the above documents
Other Business Activities Cycles
There are five business activities cycles that we recommend knowing as you moving into the MSIS Core .
- Procurement cycle (Expense, Purchasing, Procure to Pay)
- Revenue cycle (Sales, Order to Cash)
- Production cycle (Manufacturing or Operations)
- Human Resources / Payroll cycle
- Accounting Cycle
In this page, we have summarized the first two cycles. However, you should read about the other three cycles as you will participate in hands-on practices, labs, and simulation for the ERP module of MSIS Core.
You may refer to the following articles to familiarize yourself with the business cycles that we have not detailed here. Remember, think about how these business activities connect to one other within an enterprise:
Production Cycle:
Step by Step: What you Should Know About the Order-to-Cash Process (Salesforce)
We recommend you to watch the attached video (~3 minutes) created by THE BEAN COUNTERS’ LAB. THE BEAN COUNTERS’ LAB is a group within academia located in S. Africa, they produce content surrounding Auditing, Governance, Financing and Management Accounting for students.
MRP (Material Requirements Planning)
The following Video (~4 minutes) created by Edspira does an excellent job of covering the concepts of MRP. Edspira is a YouTube channel created by Michael McLaughlin, PhD, CPA.
Human Resources Cycle
The following article, Human Resources Cycle: Comparison of models, gives a good idea on how HR cycles may be in industry. We do not dig deeply into the HR cycle within this module, however, it may be worthwhile to spend some time conducting external research to learn more about it.
Accounting Cycle
Take a look at the Accounting Cycle article on Investopedia as well as watching the embedded video as it walks you through, in depth, the Accounting Cycle.
Exercises
-
Jot down every document from the Sales and Procurement cycle.
-
In your own words, try to explain why there’s no dollar amount on packing slips?
-
Read A real SAP case
From order-to-cash to wall-to-wall: Four SAP implementations at Smithfield Foods”3
Read over this case, and attempt the following case questions. Although challenging, this will help prepare you for the program as you are expected to regularly analyze cases.
- What were the driving factors for each implementation? In which instances did the company’s business environment force the need for an ERP system? When was the change implemented as part of the corporate strategy? Which do you think played a larger role in this process? Why?
- For each SAP implementation, list pros and cons. As the VP of IT what would you have done differently to help reduce the complexity and speed up the process of these changes?
- For the full-scale implementation, what role did each governance committee play in the process? Was there a need for two committees? What would be the pros and cons of using a single committee to arbitrate unification issues?
Citation Footnotes
-
This image above is retrieved from a lecture slide deck created by Porf. Joshua Dennis from Indiana University Bloomington for class A400/S337. ↩
-
Created by MSIS student Jiaqi Xiao on 10/14/2020. ↩
-
This is a public research article written by scholars Dmitriy S Shaltayev and Robert B Hasbrouck and it describes a case examining the transformation journey of a grocery company. ↩